
佘定虹(佘木)供稿
姓氏是人的符号标志,是家族血脉的传承。追本溯源、寻根问祖是中华民族的传统美德,佘姓如何产生,根在何处,始祖何人,名人有何,郡望何方,缘何聚散,怎样演变,“参天之木,必有其根,环山之水,必有其源”。透过迁徙、繁衍复杂的历史,再现我族的辉煌历史,为寻觅佘氏之根。我们进行了长达数十年的寻根问祖。揭秘唐朝佘姓迁徙历程。
通常指的是家族中直系血亲所构成的传承脉络,是家族血脉与文化传承的核心。《礼记·大传》有云:“别子为祖,继别为宗,继祢者为小宗。”这里所提及的“祖”与“宗”,便体现了家族主脉的重要性,主脉是家族传承的根基,承载着家族的历史、文化与荣耀。在家族传承中,我们既要重视主脉的传承与发展,也要关注旁支的成长与贡献,共同维护家族的和谐与繁荣。
家族旁支则是指从主支中分化出来的、与主支存在间接血缘关系的分支。这些分支可能由于各种原因(如分家、迁徙等)而逐渐远离主支,但仍保持着一定的联系和认同感。
我们一起来关注“安徽马仁山与湖南邵陵佘姓”的关系
唐朝初期,由安徽(古歙岩镇)县佘氏族谱记载史中介绍,他们俩是佘昭元后第十五代后裔,仲祯迁(山西省晋城市唐周630年),后迁马仁山。而仲祥(任海宁1令),(迁浙江省,配徐氏):生二子,佘荣恩(迁平阳,今浙江东南隅)。佘荣保(讳忠、字子厚、官益州刺史),生于唐(周)年。(娶周氏)合葬宅西,(迁益州今四川汉中),生三子:积宁、积宏(迁福建)积宗(止)。
十五世:仲祯迁(山西省晋城市唐周630年),仲祥(任海宁1令),(迁浙江省,配徐氏)。
十六世:佘荣恩,(迁平阳,浙江省温州市)。
十六世:佘积宁,生于唐(周)年。(配许氏)生二子:渊(字远吉),(迁居汴州,今河南开封市)。清,(迁安徽马仁溪,今马仁山)。
十七世:佘 渊(字远吉 号朝奉),后路过邵东县,认为此地生活环境非常好,就定居于邵东。让我们来认真解读一下迁徙历史。
十七世:佘 清(字迪清、字迪吉),唐开元中期戊申唐(周),迁安徽马仁溪(马仁山)为侍御史致仕舟次荻港闻禄山之变移舟人黄浒溪山之勝遂居焉。(配冯、程氏)合葬马仁山丑未向,生二子:文兴,再兴(字光晃)(配何氏)。
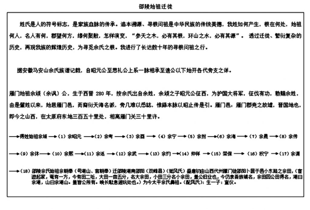
雁门始祖:佘顽,生于西晋约280年,晋成帝司马衍【321年342年,325年一342年在位】,(字世根)。
晋明帝司马绍长子,东晋的第三位皇帝;整个晋朝的第七位皇帝。谥号成皇帝,庙号显宗。两晋155年、东晋元帝司马睿、东晋明帝司马绍时期,公元325年10月。27岁的晋明帝司马绍去世,在位只得三年,母亲为明穆皇后庾文君,【请记住这个姓氏,这个姓氏影响了后面的历史】。佘昭元自公始祖。
古今姓氏专家研究,佘姓由皇帝敕赐而来。西晋(公元266年)初年,武帝司马炎手下有一员骁勇善战的大将叫余昭元,他东征西伐,南征北战,屡建奇功。余昭元随武帝率军攻下雁门关(今山西省雁门关)后,司马炎大喜,对余昭元说:汝功勋盖世,不在人下,封镇海大将军,敕赐姓佘。从这个时候开始,中华姓氏中才有了佘姓,至今已经1700年。
佘氏得姓元祖佘昭元(字君章)生于东汉三国时的中后期,魏国人,卒年不清,大约在西晋惠帝时。其先祖在东汉为官。昭元公为司马氏夺取曹魏江山,统一全国,建立西晋王朝,立下过汗马功劳,因此,得受赐姓,封镇海大将军之荣。
安徽铜陵《马仁山》,据安徽马安山佘氏族谱记载,自昭元公至思礼公上系一脉相承至遠公以下始开各代旁支之详。
该宗谱详细记载了自昭元公,以下二十九代子孙的迁徙繁衍情况,对于各地佘氏支系追根溯源依据来证明佘姓起源有重要历史价值。
雁门始祖余讽(佘顽公),生于西晋280年, 按佘氏出自余姓,余顽之子昭元征西,为护国大将军,征伐有功,勅赐佘姓,由是肇姓以来,始居雁门邑,而裔衍天海名派,旁几难以悉誌,惟錄本脉以昭止传是引。雁门邑:雁门郡尭之故墟,晋国地也,即今之山西,在太原府东地三百五十里处,相离雁门关三十里许。
一世: 佘昭元(字君章)生于西晋约304年,官拜征西护国大将军娶金将美女封夫人稜陵关以直遂隐居新河六十里旧城家焉葬金竹坑癸山丁向公乃余顽之子征伐有功勅赐佘姓。(配金氏)生一子:考。
二世: 佘 考(字荣兴)高尚不仕,生于东晋。(娶汪氏)生二子:酉,申(字申甫)、(配王氏)生一子:安(迁河南)。
三世: 佘 酉(字海筹)生于东晋,山阴令。(娶汪氏)生二子:宏,宁(宋久明三年进士夫人吴氏)。
四世: 佘 宏,生于东晋,校书郎迁司州。(娶王氏)生二子:拊,拯。
五世: 佘 拊(字清之)生于东晋,公葬雁门郡之东阳,官太尉夫人。(娶王氏)生二子:海,澄(迁上党,今天山西省长治市晋城市)。
六世: 佘 海(字学文)任海宁令,生于南北朝。(娶章氏)生二子:晟,昊(迁上党,今天山西省长治市晋城市)。
七世: 佘 晟(字德荣)为左司马,生于南北朝,(娶谢氏)合葬宅西,生二子:传,仁(继出迁江西)。
八世: 佘 传(字福明、号江荘)生于宋孝武帝大明中拜司空,南北朝。(娶潘氏)合葬雁门山之阳,生一子:休(河南),仁(继入)(江西)。
九世: 佘 休(字继宗、号季堂),官河南守,生于南北朝。(娶章氏)生二子:熙(蓝田),照,生二子:毅(迁河东、河北张家口),役。
十世: 佘 熙(字朝宗),为蓝田令,生于南北朝。(娶江氏)生二子:活(迁处州),殷。
十一世: 佘 殷(字子期)生于南北朝梁武帝萧衍,任饶州判。(娶胡氏)生一子:武(迁江西饒州鄱阳),成(迁关西、今蒙古)。
十二世: 佘 武(字遠宁)约生于南北朝大同年。(娶张氏)生二子:约(字文殳),(迁铜梁山,今邵东县与双峰县相交处,铜梁山派),(世居雁门郡)。
十三世: 佘 约(字文殳)约生于隋唐高祖李渊武德元年戊寅,(迁荣阳,今河南)。(娶童氏)生二子:仲 祯(迁阳城,今山西省晋城市),仲 祥(字含贞、号裕齐),任海宁令,(徐氏)。
十四世: 佘仲祯,约生于唐(周)630年,居山西。
十四世: 佘仲祥(字含贞、号裕仑)今浙江省。(配徐氏)生二子:佘荣保、荣恩(迁平阳,今浙江东南隅)。
十五世: 佘荣保(讳忠、字子厚),官益州刺史,生于唐(周)年。(娶周氏)合葬宅西,(迁益州今四川汉中),生三子:积宁、积宏(迁福建)积宗(止)。
十五世: 佘荣恩,(迁平阳,浙江省温州市)。
十六世: 佘积宁,生于唐(周)年。(配许氏)生二子:渊(字远吉),(迁居汴州,今河南开封市)。清,(迁安徽马仁溪,今马仁山)。
十七世: 佘 渊(字远吉),居汴州(今河南开封)。
十七世: 佘 清(字迪清、字迪吉),唐开元中期戊申唐(周),迁安徽马仁溪(马仁山)为侍御史致仕舟次荻港闻禄山之变移舟人黄浒溪山之勝遂居焉。(配冯、程氏)合葬马仁山丑未向,生二子:文兴,再兴(字光晃)。(配何氏)。
十八世: 佘文兴(字子柄)生于唐(周)乾封二年丁卯,卒乾元年己亥。(娶冯氏)生二子:佘 敏、佘 政。
十九世: 佘 敏(字接容),为官史,生于唐(周)。(娶范氏)生三子:廷秀、廷玉、廷芳。
二十世: 佘廷玉(字思冠)生于唐(周),任浮梁县丞,(江西省景德镇市)。(娶李氏)生五子:钞、钦、钟、锪、(大(展)鹏)(迁徽州)。
二十一世:佘 钦,生于唐(周),唐進士,国子慱士,唐朝从江西省景德镇市迁南昌府,〖維扬江都、广东月蒲族谱、莆田族谱历史记载〗。荣华,任中书、(浙江桐庐),荣助(字斈冠),明(迁顺德、泉州、莆田),院(迁广东潮州),大(展)鹏(迁徽州)。另一书中记载:荣 庆,生一子:讼(夭)。
二十二世:佘荣华,唐博士,任中书,生于唐(周)。(娶戴氏)生二子:誌,詞(字原文)生一子:俊(迁睦州,今湖北宜昌长阳土家族自治县)。
二十三世:佘 誌(字原兴、号集齐)任遂安簿,生于唐(周)。(娶楊氏)生二子:復,祠。
二十四世:佘 復(字耒英)生于五代十国。(娶姜氏)生二子:茂,海。
二十四世:佘 祠(字原文)。(居睦州,今杭州建德)。
二十五世:佘 海(字景和),迁湖广,生一子:融甫。
二十六世:融 甫,生一子:徴。
二十七世:徴,生一子:漳。
二十五世:佘 茂(字景荣)生五代十国。(娶汪氏)生二子:祥甫、瑞甫。
二十六世:佘祥甫(字有道),清溪教授,约生于北宋967年。(娶汪氏)生二子:彦华、彥成。
二十六世:佘瑞甫,生一子:彥章。
二十七世:佘彥章,生二子:胜宏,胜宁。
二十八世:胜 宏,生一子:週公。
二十八世:胜 宁。
二十七世:佘彦华(字尚休)约生于北宋997年。(娶唐氏)生二子:胜荣,胜宗。
二十八世:胜 荣,生一子:(迁广东)。
二十八世:胜 宗,生于南宋(1027)年进士、以子贵,诰赠大中大夫,两淮盐、运使。(娶江氏)生二子:起公,进士(居马仁山后裔迁大通陵)。超公,(居马仁山 娶江氏)。
湖南邵陵佘氏得姓源流图考
邵陵太平佘氏族谱叙
(原文)今夫万物一气也。气变而成形,浸假而为斥鷃,浸假而为鸠莺,其小小者耳;而鹍之大,不知其几千里,其力厚也。又浸假而为樗栎,浸假而为杞柳,其小小者耳;游乎邓林,射乎之罘虬松盘,紏扶疏芾,然后脂化为茯苓,又凝为琥珀,其根深也。夫人亦然!人之生一人而已,一人之身而千百,斯男绵绵历历,不可胜纪。由是观之,基之厚者,其发必舒;膏之沃者,其光必远,其理之积而为气一而已矣!予观于吾外族佘氏,信而有征焉!佘氏之兴,至雁门始,大嗣后派,衍为铜陵,又衍为新郑,而见于诸姓氏谱者:则安裕与起(佘安裕、佘起)以科名行谊著;明兴则侍郎公以功名显于山左;太守公以循良著于岳阳,今则太史公(佘志贞)以词翰蜚于潮邑(潮汕地区)。(其)他如江左、西粤以及吾楚之江夏、武陵、松滋,皆的派也。而其肇基于邵邑,则自朝奉公始,再传而有都巡检、元帅公,皆以文谟武烈、勋猷赫奕于时。由是历世数十,历年千三四百载有奇。而其子姓之繁庶,诗书之发越,尤振振里巷间,岂非力厚而根深,用能弥远而弥长耶!此佘君天與、一明、永芳、馥公、汝谐、督梓、量用,以修明为己任,而阅、千帝、命泰、来鼎也,诸子以摩空之鷇,文采绚烂,不惮编纂,以有功也。
夫谱之作,古所未有。张燕公曰:“古者无姓,有姓皆有官有爵者。”故左氏传云:“天子因生以赐姓,黄帝之子二十五人,得姓者十有四,后世者或以官、以邑、或以字、或以名、或以物,于是世族渐繁,枝分派别。谱牒之修,晋梁周隋,往往而有;迨唐而有氏族,勋格之志,大抵以门第,为上下识者病焉;沿至有宋,庐陵、眉山及家南丰公起创修牒,系为世模楷,后世宗之。今佘氏之谱,悉奉三氏为准绳,而昭穆之釐辨,纪传之繁纷,兆域之图绘,靡不灿然而大备。吾知家乘之辉煌,必能追宋唐而上之,而班同范诬,有不足言矣。夫然尊尊亲亲之道,明孝友亲睦之心,油然以生。程子所谓管摄人心,穆宗族、厚风俗,使人不忘本者,其为法甚莫美于此也!将见佘氏之子孙于以继承其先业,而克昌厥后,方且如鹏之振,如松之贞,以是知德厚流光,其理之积而为气,有断断不爽者矣。岂不远哉?天與、永芳两君以谱牒继成,乃诣门属予有言,予是以序而归之以见佘氏世泽之绵、敦睦之盛,又以见齐家训俗之道,不可不讲,且以相劝勉云!虽然予要有感矣,曩予编集家乘,先慈以父族牒不加修,心怅怅久之。今佘族铺张扬扢,曾不岁余,吾母已不及见之矣。霜露风木之感,予是以怆然有恫焉。
乡进士儒林郎、原任湖广荆州府彝陵州远安县儒学教谕
眷内弟曾呈顿首拜撰
佘氏之兴,至雁门始,大嗣后派,衍为铜陵,又衍为新郑,由是历世数十,历年千三四百载有奇。
前之无所传,后之无所述。邵陵之有佘氏也,盛唐朝【佘 渊(字远吉 号朝奉)】,由代州雁门徙焉。今所谓大佘田、小佘田、佘湖、佘山,皆公所憩息处也。雁门以前有三世评事公谱,今有残序可据。自一世朝奉公以后,代有闻人,至二十六世廷魁,始有续谱,然工役草率。三十世湛园先生有志修明而未获就,今其子若孙声蜚黉宫,复能承先志而聚族谋之,谱遂以成。呜呼!是真可谓仁孝之士!后先相续,而明之者宜,其难而易也。余闻邵陵之著姓不一,而佘氏之来独久,且他省邑之以佘为氏者实鲜,而古南国之支独盛。
徙于小东路之佘田者,一世朝奉公也;起家于太平者,则十世元珠,为镇西元帅是也。(其)他如隶于铜陵、新郑各州者,皆分于上代者也,其(他)在粤西、闽地者,则自太平而分也。佘氏之谱成而先代之源流分合井然矣。而且规范以整,礼教以宣,世次详而先泽昭,则伯叔昆季,幼子童孙,讲让型仁,思明谊美,岁时伏腊,吉凶庆吊,歌行苇之章,协克家之占,然则谱之作也,岂细故哉?夫人孰不欲收其族,而亲其亲,佘氏诸世兄之善承先志也,可以感乎人心矣。
峕
康熙五十一年壬辰霞月上澣(上浣)之吉
乡进士吏部候选知县安成
年家眷世弟王崧葆拜撰
邵陵太平乞请谱序小引
(原文)窃惟结缘青萍,入卞门而价增十倍,巴人下里藉春曲而调承,千秋念世,积卷成轴,荣曾托乎班管?幸此日纂牒,尾宠尤异乎?欧苏不借大笔于巨公,昌慰微恍下士。矧兹国运累治之际,正尔家谱要修之年。片字著源流,纵横识文残,犹存什一于千百,未敢传疑,以示创举。隻词谨淆混,虽腐毫濡笔,惟辨亥豕与鲁鱼,或可纪实,以绍旧闻,爰陈断章,敬述本末。惟大人先生赐省览焉!谨按旧谱,佘姓系出人皇氏支裔,上世古朴,不嫌儗于大宗,概籍天潢,后为黄帝作合宫,接万灵,使主祀天地神示,以职为氏,而命曰示。暨夏后氏时失官,竄于西乔,欲君亲两无所背,乃合人与示而为佘,此佘氏得氏命姓之始,载在旧谱者也。第旧谱作于三世祖评事,已多历年,所二十六世祖廷魁公续修家谱,不能合前后之牒,则始自迁邵一世朝奉公,及今旧谱残失,而由西乔徙代州雁门者,其世次有莫得而悉者矣。今就续谱所载,一世祖朝奉,于唐武德初,宦归过邵,至邵小东路,今名佘田者,胥宇居焉,至今有湖曰“佘湖山”,盖皆因公得名也。二世祖义,仕为宣议。三世祖,仕为评事。七世祖静,仕为都巡检。十世元珠公,授征西元帅。二十世祖玉,仕为元赞善,玉生三子:长曰义宗,官明游系,次曰义泰,三曰义臣,遂派分族三房。绵历迄今,代远丁繁,兼以基址星布,本支蔓延,用景仰前型,漫续谱牒,卷分十二,文四十万言,有奇世录,有述训规,有严礼要,有纪世系,有总图、分图之列家传,有外传、内传之分,艺文敲就,言言金玉,睹陈王之佳制,传来字字珠玑,庶几刻羽,引商汤文贵而家乘丕焕,童叟戴明德之惠行,见光前裕后,青简垂而什。
袭以藏奕叶,留翰墨之香矣。举等不甚激切、恳俦之至。谨启。
邵陵邑庠生佘凤举 云昌 炳均启
邵陵太平支谱序
(原文)铜陵派远泽延绵,溯源雁门自古传,邵邑始祖尊湖山,太平一方宗必能。佘氏始于东晋末与刘宋之间,源于山西代州雁门,肇基铜陵,徙居九州,佘氏根于一本,诚可联为一宗。廿六世廷魁公谱,今虽不传,然其传云:“湖山公上修三代,下修至显字辈,追源于东晋末与刘宋之间,然初谱以湖山公始,上皆遗漏,得姓源流,未经考订。”续修总修士魁公序云:初修“续而兼创”,“创始难为功”,“创修之时无论,如狄榧自称仁杰,十四孙妄为依附,贻讥千古……则创之者不足师”,其喻其贬也,是辛辣并直截了断指出“第篇残简断,不免亥豕鲁鱼之讹”,故凤举公寄望“后嗣深识”。溯源穷流,五修应该以成前人未了之愿,我辈理该肩当重任,然非不能也,实难为也!
双翔序
公元一九九四年九月吉日
邵陵佘氏迁徙之说
佘姓出自余姓。原名余讽,佘顽(字荩臣),生于西晋280年,晋明帝时避讳改姓,更名佘顽,为佘氏得姓始祖。
佘顽之子佘昭元,原名余默(字君章)昭元公征西,为护国大将军,征伐有功,勅赐佘姓,为佘氏赐姓始祖。雁门,成为佘氏赐姓以来首个郡望。自赐姓以来,始居雁门郡,而裔衍天海,名派旁凢。雁门郡,尧之故墟,晋国地也,即今之山西代州,在太原府东地三百五十里处,相离雁门关三十里许。
皇恩诏发十余省,将武公侯(勒额德)兵勇百余旗队,营扎百里远,朝夕追兵,陆续入营,贼匪猖獗围掳,民丁入匪凑势,公侯善策许逃,归回故土,弃械散焉,层层败灭。丁卯岁,国泰民乐,下寨耕宁,房屋诸项,先年兵焚掠,谱亦契项失漏不少,后有子孙,耕管陛荣,不知世代始祖根源。今有族内湖公之孙住居梁邑,稳固三十四世,身受修职郎品,宽衢存收谱本以便抄录,恭逢清明、中元节会知其始祖,源由祀仪者,高曾祖也。俎豆蒸,尝千世,享祀基土,与子孙顶祝陛荣。
邵陵太平历代佘氏史:徙于小东路之佘田者,一世朝奉公也;起家于太平者,则十世元珠公,为镇西元帅是也。”因此,邵陵始迁祖是一世朝奉公,太平始居祖是十世元珠公。
二十世:必能生于1310年至大3年(庚戌)七月初七日子时。寿七十三岁,殁于1382年洪武15年(壬戌)1月9日,同葬桐树岭虎形山午向。(元配刘氏、妾陈氏)再配何氏)生一子:必贞,刘氏,生三子:义宗、义泰、义臣,一女:二娘適曾公财瑛。
注:一世朝奉公618年如从雁门迁徙邵东,那么至必能(二十世)。必能公生于1310年7月7日二十代平均生子年龄在34.6岁。在唐,宋,元,明,清时期,寿命更本没有这么高,到今天平均也不过70多岁。而且每代都在34.6岁才生子?
姓氏典故
佘姓起源较晚,在汉朝之前的春秋,或者更先前的周朝初年,正是姓氏大量形成的时候,都不见有佘姓的记录,而余姓是春秋时候一个叫由余的贵族的后代形成的。于是学者们考证说,佘姓是因为余姓变化而来的。
十二世祖:佘 武(字遠宁)生于东魏约536年,【从北魏分裂出来的割据政权。都邺,有今河南汝南﹑江苏徐州以北,河南洛阳以东的原北魏统治的,为鄱阳令,(娶张氏)生二子:约(字文殳)【迁铜梁山,位于湖南省湘潭石鼓镇歇马管区与双峰县与邵东之间】,绪(居雁门郡)。
十三世祖:佘 约(字文殳),为荣阳守【湖南省荣阳市浏阳古属荆州,地处湘赣边界,湖南东部偏北,东邻江西铜鼓、万载;南接江西萍乡及湖南醴陵、株洲;西倚省会长沙;北界湖南平江〗,娶童氏,生二子:仲祯(居浙江、任海宁令)、仲祥(世居雁门郡)。
佘氏族谱记载(据安徽马安山)
自昭元公至思礼公上系一脉相承至遠公以下始开各代旁支之详。
雁门始祖佘顽(余讽)公,生于西晋280年,按佘氏出自余姓,余顽之子昭元公征西,为护国大将军,征伐有功,勅赐佘姓,由是肇姓以来,始居雁门邑,而裔衍天海名派,旁几难以悉誌,惟錄本脉以昭止传是引。雁门邑:雁门郡尭之故墟,晋国地也,即今之山西,在太原府东地三百五十里处,相离雁门关三十里许。
始祖佘顽 (1)佘昭元 (2)佘 考 (3)佘 酉 (4)佘 宁(5)佘 拊 (6)佘 海 (7)佘 晟 (8)佘 传(9)佘 休 (10)佘 熙 (11)佘 活 (12)佘 武 (13)佘 约 (14)仲 祥 (15)荣保 (16)佘积宁 (17)佘 渊
(17)邵陵佘氏始祖佘 渊( 字远吉 号湖山、官朝奉)迁邵陵湖南邵阳双峰县),(妣风氏)盛唐初由山西代州雁门徒邵阳卜居于邑小东路之佘田,(宦逰起家,奄有一方,今有田二坵,大田一亩五分,名大佘田,小田三分名小佘田,盖公旧业也,今仍隶吾族铺名,佘田因公田得名,湖曰佘湖,山曰佘湖山。盖皆公所有。晚长歇息遊玩处也。)为今太平佘氏鼻祖。(配凤氏)生一子:宣仪
一世: 佘昭元(字君章)生于西晋。配金将之女为妻,生一子:考。
二世: 佘 考(字荣兴)生于东晋年。(配汪氏),生二子:酉、申。
三世: 佘 酉(字海筹)生于东晋约352年。(配宋氏)生二子:宏、宁。
三世: 佘 申(字申南)。(配王氏)生一子:安(迁河南)。
四世: 佘 宏(字仪书)。(配安氏),(迁河州,今安徽省定远县)。
四世: 佘 宁(字永明)生于东晋。(配吴氏)生二子:拊、拯。
五世: 佘 拊(字清之)生于东晋。(配王氏)生二子:海、澄。
六世: 佘 海(字宗文)生于东晋约413年。(配章氏)生二子:晟、昊。
六世: 澄,迁上党。
七世: 佘 晟(字德朵)生于南北朝。(配谢氏)生二子:傅、仁。
七世: 昊,迁上党。
八世: 佘 傅(字福明、号江荘)生于南北朝。(配潘氏)生二子:休、容。
八世: 佘 仁,迁江西。
九世: 佘 休(字季堂、继宗)生于南北朝。(配章氏)生二子:熙、照。
九世: 佘 容。
十世: 佘 熙(字朝宗)生于齐495年,迁蓝田。(配江氏)。生二子:毅、役。
十世: 佘 照,〖江西上饶市鄱阳县古称番邑,饶州,汉时更名鄱阳县县令〗,生二子:活、殷。
十一: 毅(迁河东、今河北张家口)。
十一: 役。
十一: 佘 活(迁虑州,今浙江)。
十一: 佘 殷(字子期)生于梁516年,〖铙州府通判、江西铙州府掌管粮运、家田、水利和诉讼等事项,对州府的长官有监察的责任〗。(配胡氏)生二子:武公、成公迁关西、今蒙古。
十二:佘 武(字遠宁)约生于东魏536年,荣陽令。湖南省荣阳市浏阳古属荆州,地处湘赣边界,湖南东部偏北,东邻江西铜鼓、万载;南接江西萍乡及湖南醴陵、株洲;西倚省会长沙;北 界湖南平江,(配张氏)生二子:约(字文殳),(迁铜梁山、今迁邵陵湖南邵阳双峰县)、绪。
铜梁山派
十三世:约(字文殳),〖荣陽令、湖南省荣阳市浏阳古属荆州,地处湘赣边界,湖南东部偏北,东邻江西铜鼓、万载;南接江西萍乡及湖南醴陵、株洲;西倚省会长沙;北界湖南平江〗。(迁铜梁山,今湘潭县)。(配童氏)生二子:仲兴、仲祥。
十三世:绪(世居雁门郡)。
十四世:仲 祥,海宁令,浙江省嘉兴任职,南朝陈武帝永定二年(558年),指政府官员。
十五世:荣 保,(讳忠、字子厚),官益州刺史,〖四川广汉、川西部分地区、重庆、云南、贵州、汉中大部分地区及缅甸北部,湖北、河南小部分,治所在蜀郡的成都任监察之职,称监御史(监郡御史)。(配姚氏)周氏合葬宅西,(配周氏)生三子:积宁、积宏〖迁福建〗、积宗。
十六世:积 宁,官任海宁(安徽歙县令)(配许氏)生二子:渊(号湖山、官朝奉,邵陵佘氏始迁祖)始迁邵陵(湖南邵阳双峰县),为今太平佘氏鼻祖。清(字迪清)〖迁铜陵〗。
十七世:渊(字远吉),居汴州(今河南开封)。
邵陵佘氏始祖
十七世 佘 渊(号湖山、官朝奉,邵陵佘氏始迁祖)始迁邵陵(湖南邵阳双峰县),为今太平佘氏鼻祖(配风氏)生一子:宣议。盛唐(唐玄宗开元盛世)朝奉公由代州雁门徙居邵陵。宦归过邵,至邵小东路,今名佘田者,胥宇居焉,至今有湖曰“佘湖山”,盖皆因公得名也。今所谓大佘田、小佘田、佘湖、佘山,皆公所憩息处也。今有田二坵,大田一亩五分,名大佘田,小田三分,名小佘田,盖公旧业也,今仍隶吾族铺名,佘田因公得名,湖曰佘湖,山曰佘湖山。
十八世:宣 议(讳义、官宣议)。(配杨氏)生一子:评事。
十九世:评 事(讳△、官评事)。唐初永隆年间创修《代州佘氏宗谱》,谱记朝奉公在雁门以前,历代之谱系及其渊源事。(配姬氏)生三子:尚魁、尚新、尚震。
廿世: 尚 魁、(配王氏)生一子:德瑫。
廿世: 尚 新、(配赵氏)生一子:德能。
廿世: 尚 震、(配孙氏)生一子:德正。
廿一世:德 滔、(配曾氏)生一子:高汉。
廿二世:德 能、(配王氏)生一子:高德。
廿二世:德 正、(配吴氏)生一子:高学。
廿二世:高 汉、(原配杨氏、继朱氏)生一子:静辅。
廿三世:高 德、(配陈氏)生一子:玄清。
廿三世:高 学、(配许氏)生一子:玄空。
廿三世:静 辅,仕至官都巡检,寿六十八岁,葬于太平一都梨树丹凤形山,后改葬本里小挟塘。(配王氏)诰土封王淑人,葬梨树王姓下岸山丹凤形,生一子:永昂。
廿四世:玄清,生卒失考,葬罗圍观前。(配申氏)生一子:永泰。
廿四世:玄空,生卒失考,葬湘乡三十二都(今花门乡中平村)枫树堂孟公铺后丹凤衔书山办与赵姓立有公晰载卷末有图。(配朱氏)生一子:永宁。
廿四世:永 昂、(配申氏)生二子:正魁、如奎。
廿四世:永 泰、(配王氏)生一子:正昊。
廿四世:永 宁、(配傅氏)生一子:正旻。
廿五世:正 魁、(配张氏)生三子:元珠、元瑛、元凯。
廿五世:正 昊、(配文氏)生二子:元俊、元琛。
廿五世:正 旻、(配冉氏)生一子:元春。
廿五世:如 奎、(失考)。
廿六世:元 珠,智勇绝伦与瑛、凯辈称一世之雄。仕至元帅,靖冠立功,同受朝庭封赏山川土田,子孙至今犹庇其荫。葬湘乡青龙潭。(配郑氏),有传,乃巾帼女杰,善于指战,以战功著。诰封郑夫人。生一子:仲霖。
廿六世:元俊、(失考)。
廿六世:元琛、(失考)。
廿六世:元瑛、(配王氏)生一子:仲立。
廿六世:元凯、(配王氏)生一子:仲尚。
廿七世:仲霖、(配蒋氏)生一子:万清。
廿七世:仲立、(配俞氏)生一子:万友。
廿七世:仲尚、(配田氏)生一子:万献。
廿八世:万清、(配黎氏)生一子:大霑。
廿八世:万友、(配刘氏)生一子:大章。
廿八世:万献、(配洪氏)生一子:大文。
廿九世: 大霑、(配万氏)生二子:世清、世魁。
廿九世: 大章、(配禇氏)生一子:世元。
廿九世: 大文、(配王氏)生二子:世财、世先。
卅世: 世清、(配沈氏)生三子:公金、公霖、公瑫。
卅世: 世元、(配翰氏)生四子:公五、公貴、公允、公一。
卅世: 世财、(配张氏)生三子:公邵,公立,公蒙。
卅世: 世魁、(失考)。
卅世: 世先、(失考)。
卅一世:公金、(配沈氏)生一子:云露。
卅一世:公五、(失考)。
卅一世:公邵、(配谢氏)生一子:云升
卅一世:公霖、(失考)。
卅一世:公貴、(失考)。
卅一世:公立、(失考)。
卅一世:公瑫、(失考)。
卅一世:公蒙、(失考)。
卅一世:公允、(配戚氏)生一子:云空。
卅一世:公一、(失考)。
卅二世:云露、(配刘氏)生三子:五郎、四郎、八郎。
卅二世:云升、(配鄷氏)生二子:六郞、九郞。
卅二世:云空、(配陈氏)生一子:万四郞。
卅三世:五郎、(配辛氏)生一子:洪山
卅三世:四郎、(配王氏)生一子:金山。
卅三世:六郞、(配高氏)生一子:泰山。
卅三世:九郞、(失考)。
卅四世:万四郞 、(配刘氏)生一子:福山。
卅四世:洪山、(配李氏)生五子:林臾、五函、羽臾、湍臾、冬臾。
卅四世:泰山、(配申氏)生三子:流叟、崇叟、寿叟。
卅五世:福山、(失考)。
卅四世:金山、(失考)。
卅五世:流叟、(配谢氏)生一子:俊和。
卅五世:林叟 (配陈氏)生四子:必能、必得、必寿、必富。
邵陵始祖迁徙表

2025.11.04
上一篇:已是最新文章
下一篇:宜兴中巷(佘余)列朝 誥勅引